你有没有过这样的经历?
市场部收集了一堆竞品新闻、行业报告,厚厚一沓丢给老板,却被一句“这些我自己也能搜到,到底有什么用?”打回来。
为什么同样是信息,有的企业能靠它提前半年布局新赛道,有的却只能在海量数据里原地打转?
答案,就藏在竞争情报这四个字里。
不是所有信息都叫情报
零散的数字和现象,只是基础数据/客观事实;
把数据整理归类、梳理清晰,变成可阅读的内容,才叫信息;
结合行业经验、市场逻辑深度分析与判断,形成可落地的战略认知,这才是能支撑企业决策的竞争情报。
举个例子:
竞品“降价10%”,这只是信息;
结合竞品成本、库存、用户流失率等维度,判断出“这是清库存,还是要发动全面价格战”,这才是真正的竞争情报。
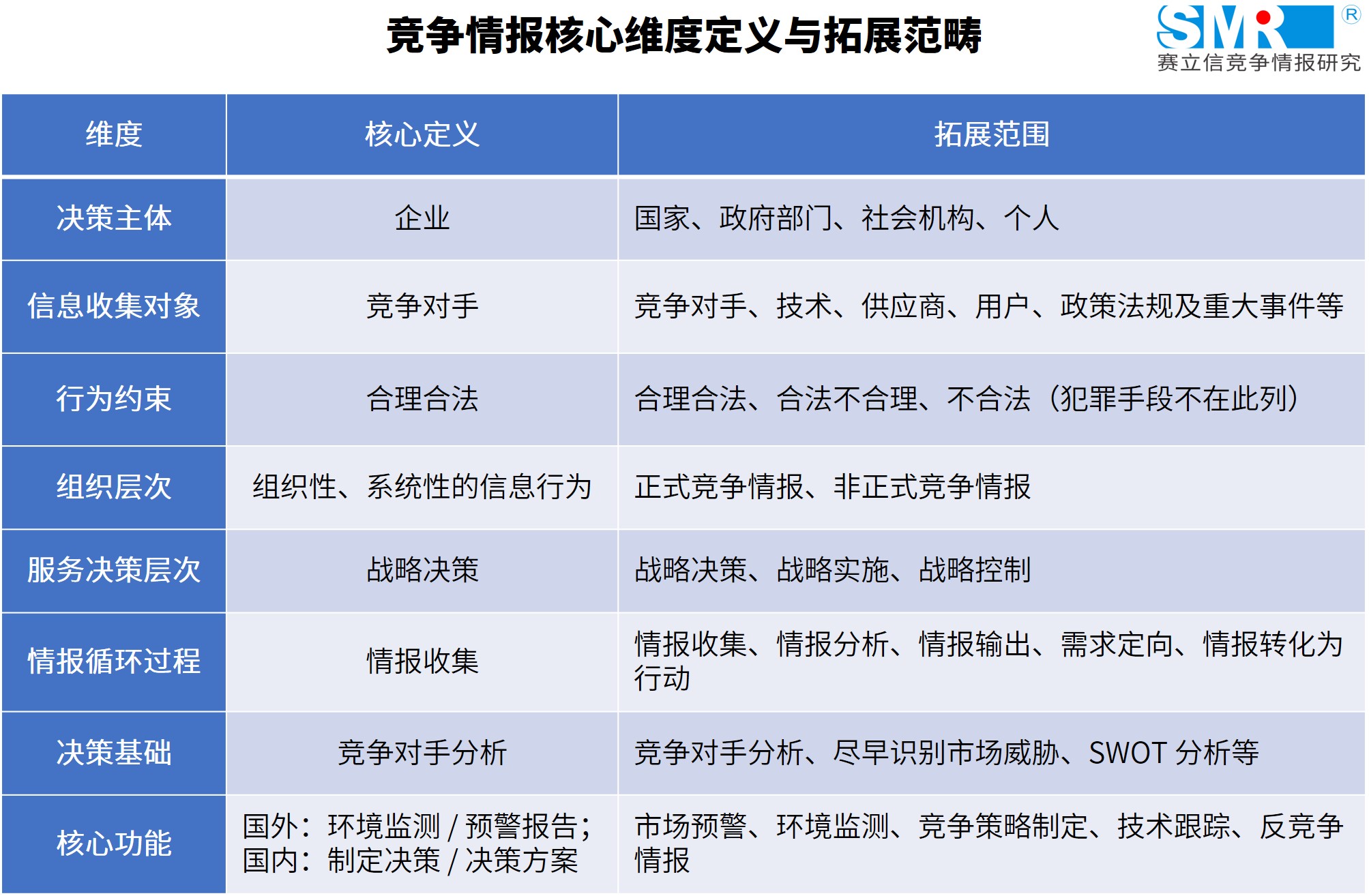
一张表看懂:竞争情报到底是什么?
关于竞争情报的定义众说纷纭,但它的核心边界和关键维度,我们可以用一张“约束条件+核心内容+谱带内容”的对照表,一次性说清:

划重点:竞争情报的本质,是为企业战略决策服务的系统性工作,而非零散的信息搬运。
如果情报无法进入决策层讨论、支撑实际经营决策,它就只是一堆无效资料,无法为企业创造任何价值。
真实案例,竞争情报早改变行业格局
很多人觉得竞争情报是“纸上谈兵”,但在商业战场上,它早已是企业的“常规武器”,甚至能决定一场商战的胜负。
案例:提前6个月预警,躲过行业“价格战陷阱”
某家电企业的竞争情报团队,在日常监测中发现,行业头部竞品开始大规模采购零部件,且采购量远超其公开的产能规划。
· 数据/信息层面:竞品的采购数据、企业产能数据、原材料价格数据;
· 情报分析层面:团队结合竞品的库存周期、渠道政策,判断出对方正在为一场“清库存式价格战”做准备,目标是抢占中低端市场份额;
· 落地决策层面:企业没有跟风降价,而是提前调整产品线,推出高性价比的中高端系列,同时收紧渠道库存,避开了价格战的红海,反而在竞品降价时,抢占了追求品质的用户群体。
你所在的企业,是怎么收集和使用竞争情报的?欢迎在评论区聊聊你的看法~
赛立信竞争情报研究出品
地址:广州市天河区体育东路116号财富广场东塔18楼
电话:020-22263200,020-22263284
传真:020-22263218
E-mail:smr@smr.com.cn

赛立信研究集团 2017 版权所有 Copyright © 2016 smr.com.cn All Rights Reserved. 粤ICP备:11102332号